gutti523 Opublikowano 11 Stycznia 2018 #1 Opublikowano 11 Stycznia 2018 Witam jestem nowy na forum wiec prosze o wyrozumialosc a wiec tak na rysunku jest schemat odrecznie rysowany prosze o ocene jego poprawnosci na schemacie ZRP oznacza zestaw roznicowo pompowy pytania: 1.czy instalacja bedzie poprawnie wykonana czy trzeba cos zmienic 2. czy powrot do bufora i instalaci dac na samym dole (tak jak na rysunku) czy wyzej bo z bufora sa po 4 kruce 6/4 na 4 wysokosciach 3.czy naczynko wzbiorcze 50 l wystarczy na instalacije gdzie beda grzeniki 11x10 rzeberek i 20 m2 podlogowki 4. czy zamontowac naczynko przeponowe na cwu i gdzie je podpiac 5. czy na cwu i podlogowke trzeba dawac obejscia roznicowo pompowe czy wystarczy sama pompa z filtrem i zaworami prosze o wytlumaczenie jak dla amatora :) pozdrawiam
sambor Opublikowano 11 Stycznia 2018 #2 Opublikowano 11 Stycznia 2018 Źle poszukaj na forum dobrego schematu, najlepiej w tym dziale.
gutti523 Opublikowano 11 Stycznia 2018 Autor #3 Opublikowano 11 Stycznia 2018 prosze o rozwiniecie dlaczego zle
gmaj22 Opublikowano 11 Stycznia 2018 #4 Opublikowano 11 Stycznia 2018 Powiem wprost: wyrzuc tą kartkę do kosza. Poczytaj fora, przejrzyj schematy i zastosuj u siebie odpowiedni i sprawdzony. Jest tego sporo.
gutti523 Opublikowano 11 Stycznia 2018 Autor #5 Opublikowano 11 Stycznia 2018 i dalej bez argumentow zle i koniec jak mozesz to podrzuc mi link do tematu w ktorym jest taki schemat bo nie moge nic takiego znalesc na tym forum bo jest sporo tego owszem ale nie znalazlem schematu piec, bufor cwu grzejniki i podlogowka razem i zeby to bylo odpowiedni zrobione gdybym mial taki schemat ie zawracal bym gitary tylko sie wzorowal na nim :) albo niech ktos zrobi mi takowy poprawny schemat (projekt) za ktory moge zaplacic
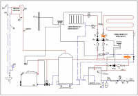
gmaj22 Opublikowano 11 Stycznia 2018 #6 Opublikowano 11 Stycznia 2018 Voila... Pełno tego w sieci i za darmo :) Wykreśliłem ZZ za pompa podłogową, bo już jest na powrocie-tam gdzie powinien być.
gutti523 Opublikowano 11 Stycznia 2018 Autor #7 Opublikowano 11 Stycznia 2018 faktycznie sie znalazlo dzieki :) tylko pytanie czy na powrocie miedzy kotlem a buforem to laddomat? jesli tak to czy mozna by bez niego sie obejsc bo kosztowny jest i czy maja jakies znaczenie gdzie podlaczyc powroty do bufora na samym dole czy wyzej ?
gmaj22 Opublikowano 11 Stycznia 2018 #8 Opublikowano 11 Stycznia 2018 Można.. temperaturowy zawór mieszający plus pompa na powrocie miedzy TZM a kotłem. Powrót na dole bufora.
gutti523 Opublikowano 11 Stycznia 2018 Autor #9 Opublikowano 11 Stycznia 2018 mądrego to i dobrze posluchac a na jaka nastawe ten tzm mial by byc?moze bys dal jakis link przyklad jaki kupic i czy w takim rozwiazaniu kociol zaladuje bufor grawitacyjnie czy trzeba pompe? no i czy przy wygaszonym piecu nie bedzie sie cofalo cieplo do pieca
hajtaler428 Opublikowano 12 Stycznia 2018 #10 Opublikowano 12 Stycznia 2018 To nie jest nastawny 3d tylko z wkładką temperaturową- sam się otwiera i zamyka. Np Esbe VTC lub afriso ATV Przy jego zastosowaniu nie ma grawitacyjnego ładowania. Przy 3d na powrocie pompa między zaworem a kotłem
shogunzlasa Opublikowano 12 Stycznia 2018 #11 Opublikowano 12 Stycznia 2018 Regulusy są chyba tańsze, ale jak z jakością - nie wiem:https://www.domer.pl/zawor-termostatyczny-tsv5b-65-st-regulus-5-4.html
odpowietrznik Opublikowano 12 Stycznia 2018 #12 Opublikowano 12 Stycznia 2018 Zasobnik CWU dałbym przed buforem,po co w lecie grzać cały bufor
sambor Opublikowano 12 Stycznia 2018 #13 Opublikowano 12 Stycznia 2018 Schemat przedstawiony w poście #6 nie s=jest prawidłowy - naczynie wzbiorcze ma zabezpieczać kocioł a nie bufor! \Bufor to wytrzyma i 3 bary bez problemu a kocioł raczej nie.
hajtaler428 Opublikowano 12 Stycznia 2018 #14 Opublikowano 12 Stycznia 2018 Ale nie ma nic po drodze od kotła do naczynia więc chyba nie jest to sprzeczne z normą. Trzeba tylko pilnować zasady stosunku długości poziomego odcinka RB względem pionowego od kotła do pierwszego załamania
pawelll Opublikowano 12 Stycznia 2018 #15 Opublikowano 12 Stycznia 2018 A jaka jest zasada stosunku długości poziomego odcinka RB względem pionowego od kotła do pierwszego załamania .Pytam ponieważ czeka mnie poprawianie tej części instalacji,a moja piwnica jest bardzo niska i kawałek rury ( mniej niż 1 m. ) musi iść prawie poziomo.
hajtaler428 Opublikowano 12 Stycznia 2018 #16 Opublikowano 12 Stycznia 2018 Poziomy odcinek może być max 10x dłuższy od pionowego do pierwszego załamania. Jeśli będzie dłuższy to trzeba podnieść średnicę RB o jeden rozmiar na całej długości i wtedy poziomy odcinek może być dowolnej długości (max 40m)
pawelll Opublikowano 12 Stycznia 2018 #17 Opublikowano 12 Stycznia 2018 To w takim razie całą nową RB dam w rozmiarze 1 1/4.
gutti523 Opublikowano 12 Stycznia 2018 Autor #18 Opublikowano 12 Stycznia 2018 wytlumaczcie mi panowie jeszcze co oznacza na rysunku z postu 6 ZRC? i czy nie bedzie cieplo sie cofac z bufora do kotla na wygaszeniU?
gmaj22 Opublikowano 12 Stycznia 2018 #19 Opublikowano 12 Stycznia 2018 Zawór Regulacyjny Cisnieia - zapewnia stabilny przepływ zasilanie/powrót grzejników w momencie zamkniecia głowic termostatycznych. Mozesz go sobie darować, jesli będziesz miał pompe autoadaptacyjną. Co zaś do bojlera cwu przed czy za buforem, to najpierw trzeba ustalić, jaki autor planuje kocioł na paliwo stałe- zasypowy, czy z podajnikiem? Schemat tez nie został wrzucony po to, żeby go bezkrytycznie kopiować, tylko potraktować jako punkt wyjściowy.
gutti523 Opublikowano 12 Stycznia 2018 Autor #20 Opublikowano 12 Stycznia 2018 kociol zasypowy 16 kw na drewno albo wegiel myslalem o tym zeby dac zbiornik cwu za buforem wtedy latem rozpalic zeby bufor sie dobrze nagrzal i zbiornik cwu bedzie bral cieeplo z bufora i bede rzadziej chodzil do kotlowni chyba ze sie myle
gutti523 Opublikowano 14 Stycznia 2018 Autor #21 Opublikowano 14 Stycznia 2018 Zawór Regulacyjny Cisnieia - zapewnia stabilny przepływ zasilanie/powrót grzejników w momencie zamkniecia głowic termostatycznych. Mozesz go sobie darować, jesli będziesz miał pompe autoadaptacyjną. Co zaś do bojlera cwu przed czy za buforem, to najpierw trzeba ustalić, jaki autor planuje kocioł na paliwo stałe- zasypowy, czy z podajnikiem? Schemat tez nie został wrzucony po to, żeby go bezkrytycznie kopiować, tylko potraktować jako punkt wyjściowy. w takim razie jaka byscie polecili pompe autoadapcyjna? i jaki byscie polecili sterownik zeby to wszystko wysterowac jakos ;p
gmaj22 Opublikowano 14 Stycznia 2018 #22 Opublikowano 14 Stycznia 2018 Skoro wiadomo, że odbiory za buforem, to przemyśl, czy nie warto ładowania grawitacyjnie zrobić. Rura 2 calowa, temperatura wysoka, więc i grawitacja swoje zrobi. W razie czego możesz miejsce pod bajpas na pompę DN 25 na powrocie przygotować. Ta pompa bez AA. Pompa z AA w zasadzie tylko na obieg grzejnikowy z głowicami termostatycznymi albo podłogowy ze zmiennymi przepływami, np. z siłownikami na zaworach. Polecę "patriotycznie" nasze pompy z Leszna LFP ePCO i Experia.
gutti523 Opublikowano 14 Stycznia 2018 Autor #23 Opublikowano 14 Stycznia 2018 tez myslalem wlasnie o zrobieniu bajpasa w razie co a czy bedzie ladowalo bufor grawitacyjnie przy pompie na powrocie i temperaturowym zaworze mieszajacym czy przy grawitacij nie dawac zaworu i pompy bo czytalem ze przy grawitacij nie wystepuje korozja niskotemperaturowa. Myslalem o róże 6/4 bo takie sa podejscia w piecu i w buforze
gutti523 Opublikowano 15 Stycznia 2018 Autor #24 Opublikowano 15 Stycznia 2018 potpowie ktos jak wysterowac taka instalacje? jaki sterownik
Bolczaczko Opublikowano 15 Stycznia 2018 #25 Opublikowano 15 Stycznia 2018 Ja mam tech. Sprawdza się i ma spore możliwości rozbudowy. https://www.techsterowniki.pl/p/st-408n
Rekomendowane odpowiedzi
Zarchiwizowany
Ten temat przebywa obecnie w archiwum. Dodawanie nowych odpowiedzi zostało zablokowane.