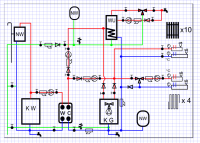
sp36 Opublikowano 4 Marca 2017 #1 Opublikowano 4 Marca 2017 Witam Dom ocieplony styropianem 12 cm. Podłogówka w 2 łazienkach, kuchni oraz weranda. Pozostałe pomieszczenia kaloryfery. Kocioł gazowy kondensacyjny, kocioł węglowy, palenie od góry. Zbiornik wody użytkowej około 400 l wykonany z nierdzewki na zamówienie. Grzanie wody użytkowej raczej z kotła węglowego. Przedstawiony schemat powstał na podstawie informacji z forów internetowych. Instalację wykonam sam. Jestem budowlańcem, różne prace związane z hydrauliką mam na sumieniu. Lutowanie , skręcanie itd jest dla mnie proste. Wykonując instalację osobiście jestem spokojny o jakość. Natomiast dzięki pomocy forumowiczów zostanie zachowana poprawność całego systemu. Temat był założony na innym forum, niewielka liczba wypowiedzi jest powodem zamieszczenia tutaj. Dziękuję , pozdrawiam
Gość Digitrax Opublikowano 4 Marca 2017 #2 Opublikowano 4 Marca 2017 Strona pierwotna kotła węglowego jest ok. Kup zbiornik CWU z dwoma wężownicami, dolną podłącz do kotła węglowego równolegle z wymiennikiem a górną do kotła gazowego. Pompa po stronie wtórnej wymiennika ma wtłaczać wodę do wymiennika a nie z niego ssać. Proponuję stronę wtórną wymiennika podłączyć szeregowo z kotłem gazowym. Za kotłem gazowym może być wymagane sprzęgło aby rozdzielić i zrównoważyć przepływy na obieg grzejnikowy i podłogowy.
Charon Opublikowano 4 Marca 2017 #3 Opublikowano 4 Marca 2017 Dokładnie najlepiej zasobnik z dwoma węzownicami i wpiąć bezpośrednio z kotła, najlepiej na osobnej pompie, wtedy nie trzeba regulować przepływów zasobnik - wymiennik. Sprzegło na 4 obwody raczej bedzie zbędne. Do naczynie otwartego wystarczy jedna rura miedz 28 bezpośrednio z kotła.
sp36 Opublikowano 4 Marca 2017 Autor #4 Opublikowano 4 Marca 2017 Pomysł na zasobnik z dwiema wężownicami jest OK. Biorę go pod uwagę. Wykonam go z nierdzewki. Jest problem z samą wężownicą, czyli dostęp do możliwości wyginania rurek . Zastanawiam się czym to można zastąpić. Są pomysły w necie na zrobienie wymiennika ciepła z dwóch kegów o różnych średnicach. Może to jest jakiś trop, jeśli nie to muszę opracować jakiś prosty do pospawania element.
Bolczaczko Opublikowano 4 Marca 2017 #5 Opublikowano 4 Marca 2017 Z miękkiej miedzi, jakiegoś szczególnego osprzętu nie potrzeba :) No ewentualnie coś na co pierwotnie można nawinąć rurę, np beczka jakaś.
sp36 Opublikowano 4 Marca 2017 Autor #6 Opublikowano 4 Marca 2017 Zastanawiałem się na miedzią. W necie opinie są podzielone co do możliwości łączenia miedzi i stali nierdzewnej . Podobno nawet rozdzielenie przekładką ( podkładką ) nie załatwia sprawy. Zbiornik z nierdzewki nie wynika z mojego kaprysu, chodzi o marną trwałość zbiorników emaliowanych. Drugi aspekt to cena. Koszt blachy na zbiornik 400 l to 700 do 750 zł. Do tego dobry spawacz plus "wężownica". Na pewno rurka z miedzi technicznie rozwiązałaby problem. Dzięki , pozdrawiam
odpowietrznik Opublikowano 5 Marca 2017 #7 Opublikowano 5 Marca 2017 Zasobnik dałbym po stronie pierwotnej wymiennika płytowego.Fajnym rozwiązaniem zamiast wyminnika płytowego jest wymiennik WNW ale to drogawa zabawka
sambor Opublikowano 5 Marca 2017 #8 Opublikowano 5 Marca 2017 Wymiennik WNW to droga zabawka mocno ograniczająca układ kotłowni. Co będzie w przypadku jak zasobnik CW jest zasilany po stronie pierwotnej i jest zamontowany powyżej takiego wymiennika?
odpowietrznik Opublikowano 5 Marca 2017 #9 Opublikowano 5 Marca 2017 Nie wiem co będzie) ale autor tematu będzie miał zasobnik z dwiema wężownicami a takie jak wiadomo są typu stojącego.
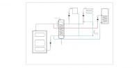
sambor Opublikowano 5 Marca 2017 #10 Opublikowano 5 Marca 2017 Jak to co będzie? To co zawsze jak zamontujemy naczynie poniżej odbiorów! Firma Makroterm producent tego "wynalazku" proponuje 1 schemat montażu, przy innym schemacie , takim jak z wymiennikiem płytowym mogą być kłopoty z prawidłową pracą instalacji. Pytanie - kiedy schemat z lewego rysunku będzie prawidłowo działał? Tu musisz zrobić inną instalację z wymiennikiem pod sufitem i zasobnikiem niżej tego wymiennika
Bolczaczko Opublikowano 5 Marca 2017 #11 Opublikowano 5 Marca 2017 Zastanawiałem się na miedzią. W necie opinie są podzielone co do możliwości łączenia miedzi i stali nierdzewnej . Podobno nawet rozdzielenie przekładką ( podkładką ) nie załatwia sprawy. Zbiornik z nierdzewki nie wynika z mojego kaprysu, chodzi o marną trwałość zbiorników emaliowanych. Drugi aspekt to cena. Koszt blachy na zbiornik 400 l to 700 do 750 zł. Do tego dobry spawacz plus "wężownica". Na pewno rurka z miedzi technicznie rozwiązałaby problem. Dzięki , pozdrawiam To może nierdzewna karbowana?
odpowietrznik Opublikowano 5 Marca 2017 #12 Opublikowano 5 Marca 2017 Czyli tak jak w poniższym załączniku powinno być OK
sambor Opublikowano 5 Marca 2017 #13 Opublikowano 5 Marca 2017 Tak, to jest OK, tylko kto wie ,że wymiennik trzeba pod sufitem wieszać?
sp36 Opublikowano 5 Marca 2017 Autor #14 Opublikowano 5 Marca 2017 Wszystko wskazuje na to,że zasobnik wody użytkowej zbuduję z dwoma wężownicami. Czyli podłączę do kotła węglowego bezpośrednio. Rura karbowana byłaby genialnym rozwiązaniem (większa powierzchnia), obawiam się tylko o trwałość. Najgrubsza jaką znalazłem to 0,3 mm ścianka. Muszę zadzwonić do firmy gdzie pospawają mi zbiornik i zapytać o możliwość pospawania. Jeśli nie da się pospawać to może jest jakiś sposób, żeby to przepuścić przez ściankę zbiornika. Może jakiś trop?
Bolczaczko Opublikowano 5 Marca 2017 #15 Opublikowano 5 Marca 2017 Odnośnie miedzi, jeżeli nie styka się bezpośrednio z stalą i całość działa w układzie zamkniętym to korozja nie powinna wystąpić.
sp36 Opublikowano 5 Marca 2017 Autor #16 Opublikowano 5 Marca 2017 Podobno woda jako elektrolit może powodować korozję. Zdania są podzielone , nie wiem do której wersji się przychylić.
Bolczaczko Opublikowano 6 Marca 2017 #17 Opublikowano 6 Marca 2017 Tak jeżeli w niej jest tlen, w układzie zamkniętym woda sie nie natlenia. A podejrzyj producentów zbiorników jakie wężownice pakuja do nierdzewki.
sambor Opublikowano 6 Marca 2017 #18 Opublikowano 6 Marca 2017 Polski producent Termica robi wężownice z gładkiej stali. Zachodni podobnie. Czy nie lepiej kupić za 1/2 ceny używany bojler z nierdzewki ?
Bolczaczko Opublikowano 6 Marca 2017 #19 Opublikowano 6 Marca 2017 Mysle ze lepiej, w moim wypadku był to koszt 850 zł z dostawą, za 300 L firma ochsner. Odbiegając, poszukuje kuriera który dostarczy paletę 230 cm wysoką w ludzkich pieniądzach, ktoś może korzystał przy podobnych gabarytach z kuriera i może polecić?
Maciek92 Opublikowano 6 Marca 2017 #20 Opublikowano 6 Marca 2017 Zdecydowanie zalatwiaj temat przez firme brokerska. Jesli skontaktujesz sie bezposrednio z DHL, DPD lub UPS to dostaniesz horrendalna stawke. KurJerzy albo cos podobnego. Ja akurat wysylalem palete czesci samochodowych do Holandii przez KurJerow i ogarneli bez problemu. Po odbior stawilo sie chyba DPD.
Rekomendowane odpowiedzi
Zarchiwizowany
Ten temat przebywa obecnie w archiwum. Dodawanie nowych odpowiedzi zostało zablokowane.